SGR Handelsregister Overzicht
SGR Diagrammen
/
SGR Handelsregister
/
SGR Handelsregister Overzicht
Project:
SGR Handelsregister BuitenlandseVennootschap
SGR Handelsregister Overzicht
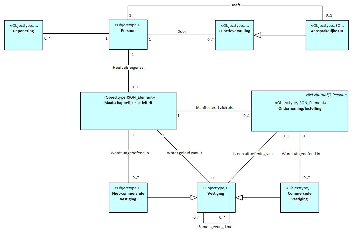
SGR Handelsregister Overzicht : Class diagram
Created:
10/30/2023 2:58:33 PM
Modified:
10/28/2025 6:50:41 PM
Project:
Author:
Laura Rutte
Version:
1.0
Advanced:
ID:
{36CFA657-9CDB-416f-9818-1EF992B49C10}