SGR Stamgegevens
SGR Diagrammen
/
SGR SUWIML
/
SGR Stamgegevens
Project:
SGR Stamgegevens
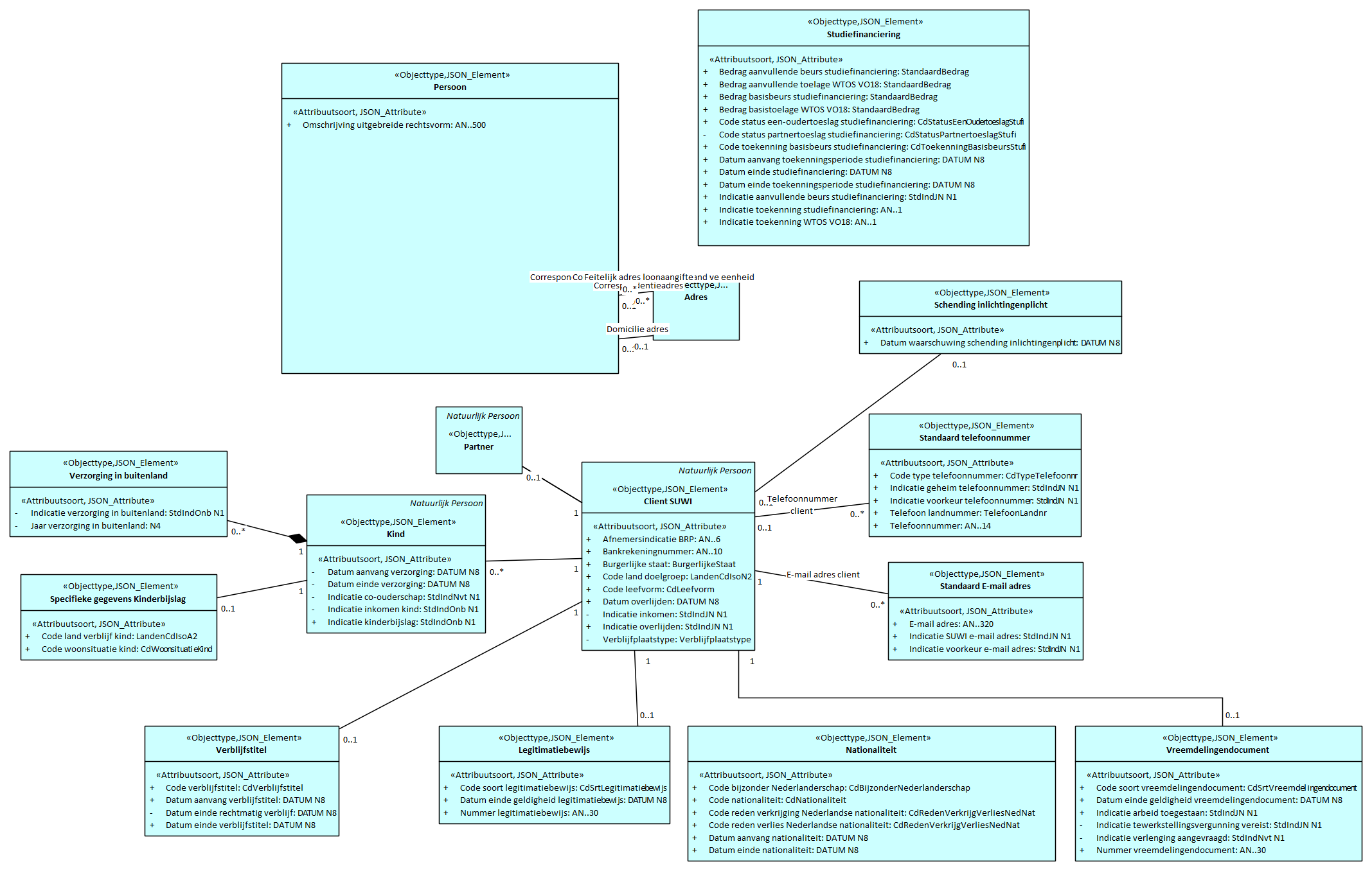
SGR Stamgegevens : Class diagram
Created:
10/18/2023 1:20:28 PM
Modified:
1/4/2024 3:27:28 PM
Project:
Author:
Laura Rutte
Version:
1.0
Advanced:
ID:
{DA272D78-AEFD-4f65-BB65-167A807016E0}