SGR Adres
SGR Diagrammen
/
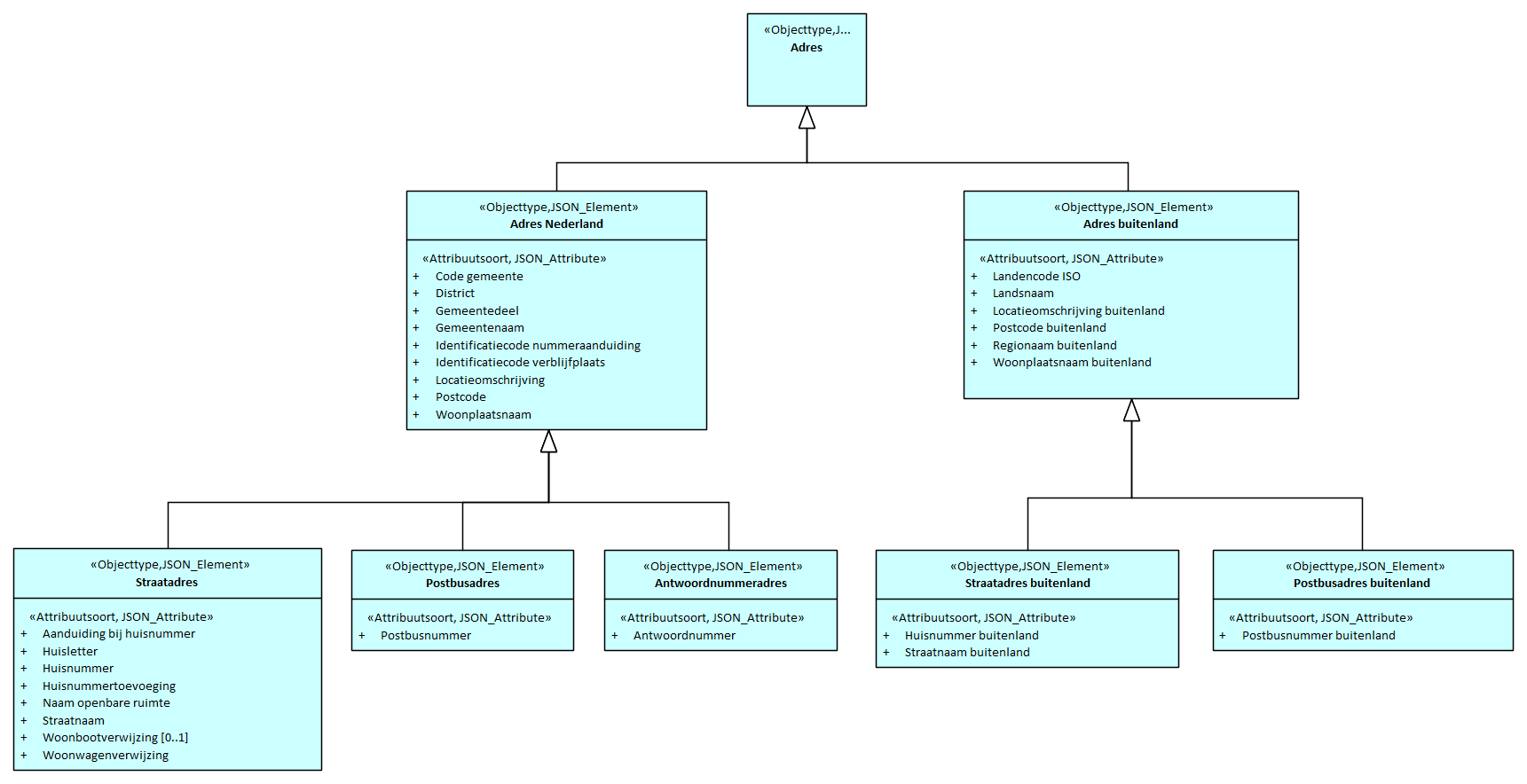
SGR Adres
Project:
SGR Handelsregister
SGR SUWIML
SGR Request en response
SGR Ontsluiting BRP administratieve gegevens
SGR Ontsluiting Handelsregister 4: Functievervulling
SGR Ontsluiting Handelsregister 7: Vestiging
SGR Ontsluiting Handelsregister 3: Deponering
SGR Ontsluiting Handelsregister 5: Locatie
SGR Ontsluiting Handelsregister 6: Rechtspersoon
SGR Ontsluiting Handelsregister 2: BijzondereRechtstoestand
SGR Type
SGR Stuurgegevens
SGR Arbeidstoeleidingsgegevens (Reintegratie UWV)
SGR Ontsluiting RDW
SGR Ontsluiting Polisadministratie
SGR Ontsluiting NHR (verwijderen?)
SGR Ontsluiting Kadaster
SGR Ontsluiting DUO
SGR Ontsluiting Handelsregister 1: MaatschappelijkeActiviteit
SGR Ontsluiting BRP - PIVA
SGR Ontsluiting Belastingdienst
SGR Kansmeter
SGR Intake WWB overdracht
SGR Inkijk IB via GSD
SGR Eenmalige registratie op werkpleinen
SGR Adres irt Persoon of Organisatie
SGR Adres
SGR SUWI gegevens
SGR Arbeidstoeleidinggegevens vervolg (Reintegratie GSD)
SGR Arbeidstoeleidinggegevens vervolg (Dienstverlening UWV Werkbedrijf)
SGR Arbeidstoeleidinggegevens
SGR Uitkeringsgegevens vervolg (Bezwaar en Beroep)
SGR Uitkeringsgegevens vervolg
SGR Aanvraag bijstandsuitkering
SGR Uitkeringsgegevens
SGR Arbeidsverleden
SGR Arbeidsgegevens
SGR Arbeidsmarktkwalificaties
SGR Stamgegevens
SGR Adres : Class diagram
Created:
10/23/2023 2:18:06 PM
Modified:
1/12/2026 5:25:14 PM
Project:
Author:
Kevin Klerks
Version:
1.0
Advanced:
ID:
{7504F2FD-D15A-4a62-A043-3478E8434DB3}